ddtlcm: Dirichlet diffusion tree-latent class model (DDT-LCM)
An R package for Tree-regularized latent class mModels with a DDT process prior on class profiles
Maintainer: Mengbing Li (mengbing@umich.edu)
Contributors: Briana Stephenson (bstephenson@hsph.harvard.edu); Zhenke Wu (zhenkewu@umich.edu)
| Citation | Paper Link | |
|---|---|---|
| Bayesian tree-regularized LCM | Li M, Stephenson B, Wu Z (2023). Tree-Regularized Bayesian Latent Class Analysis for Improving Weakly Separated Dietary Pattern Subtyping in Small-Sized Subpopulations. ArXiv:2306.04700. | Link |
# install bioconductor package `ggtree` for visualizing results:
if (!require("BiocManager", quietly = TRUE))
install.packages("BiocManager")
BiocManager::install("ggtree")
install.packages("devtools",repos="https://cloud.r-project.org")
devtools::install_github("limengbinggz/ddtlcm")ddtlcm is designed for analyzing multivariate binary
observations over grouped items in a tree-regularized Bayesian LCM
framework. Between-class similarities are guided by an unknown tree,
where classes positioned closer on the tree are more similar a
priori. This framework facilitates the sharing of information
between classes to make better estimates of parameters using less data.
The model is built upon equipping LCMs with a DDT process prior on the
class profiles, with varying degrees of shrinkage across major item
groups. The model is particularly promising for addressing weak
separation of latent classes when sample sizes are small. The posterior
inferential algorithm is based on a hybrid
Metropolis-Hastings-within-Gibbs algorithm and can provide posterior
uncertainty quantifications.
ddtlcm works for
multivariate binary responses over pre-specified grouping of items
The functions’ relations in the package ddtlcm can
be visualized by
library(DependenciesGraphs) # if not installed, try this-- devtools::install_github("datastorm-open/DependenciesGraphs")
library(QualtricsTools) # devtools::install_github("emmamorgan-tufts/QualtricsTools")
dep <- funDependencies('package:ddtlcm','ddtlcm_fit')
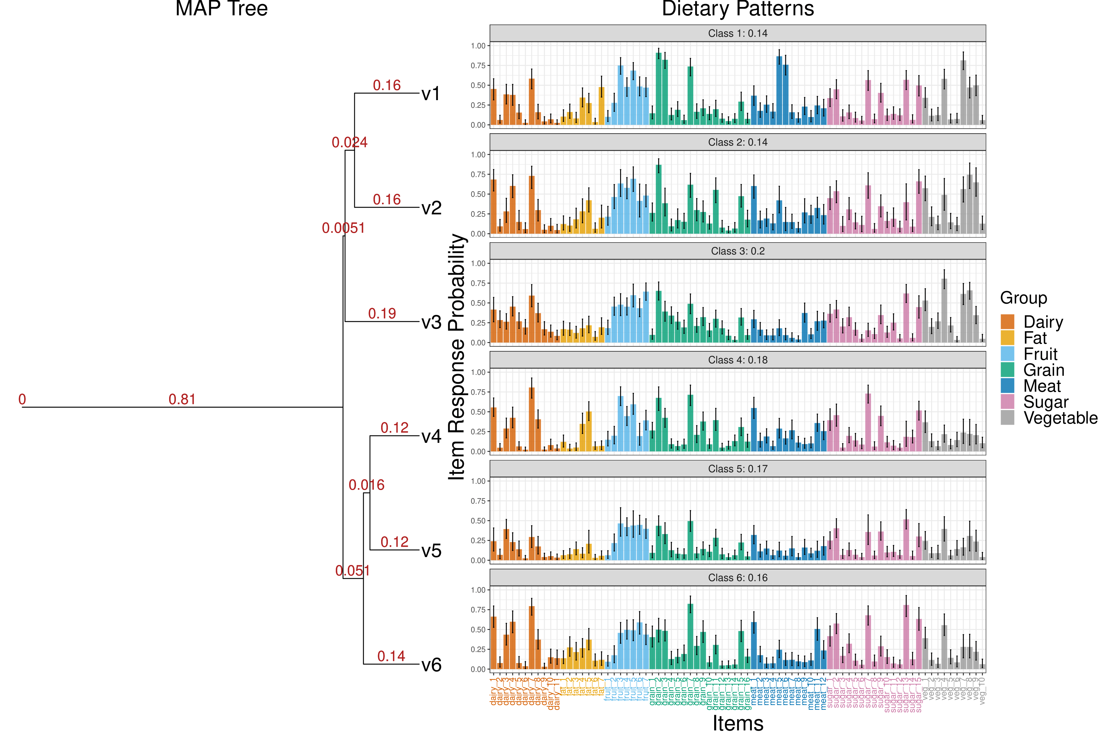
plot(dep)A simple workflow using semi-synthetic data is provided.
ddtlcm estimates the tree over classes and class
profiles simultaneously 
library(ddtlcm)
data(parameter_diet)
# unlist the elements into variables in the global environment
list2env(setNames(parameter_diet, names(parameter_diet)), envir = globalenv())
N <- 496
seed_parameter = 1 # random seed to generate node parameters given the tree
seed_response = 1 # random seed to generate multivariate binary observations from LCM
# simulate data given the parameters
sim_data <- simulate_lcm_given_tree(tree_phylo, N,
class_probability, item_membership_list, Sigma_by_group,
root_node_location = 0, seed_parameter = seed_parameter,
seed_response = seed_response)
K <- 6 # number of latent classes, same as number of leaves on the tree
result_diet <- ddtlcm_fit(K = K, data = sim_data$response_matrix,
item_membership_list = item_membership_list, total_iters = 100)
print(result_diet)Please report bugs by opening an issue. If you wish to contribute, please make a pull request. If you have questions, you can open a discussion thread.
When running some functions in the package, such as
ddtlcm_fit, a warning that “Tree contains singleton nodes”
may be displayed. This warning originates from the
checkPhylo4 function in the phylobase package to perform
basic checks on the validity of S4 phylogenetic objects. We would like
to point out that seeing such warnings shall not pose any concerns about
the statistical validity of the implemented algorithm. This is because
any tree generaetd from a DDT process contains a singleton node (having
only one child node) as the root node. To avoid repeated appearances of
this warning, we recommend either of the followings:
Wrapping around the code via
suppressWarnings({ code_that_will_generate_singleton_warning });
Setting options(warn = -1) globally. This may be
dangerous because other meaningful warnings may be ignored.